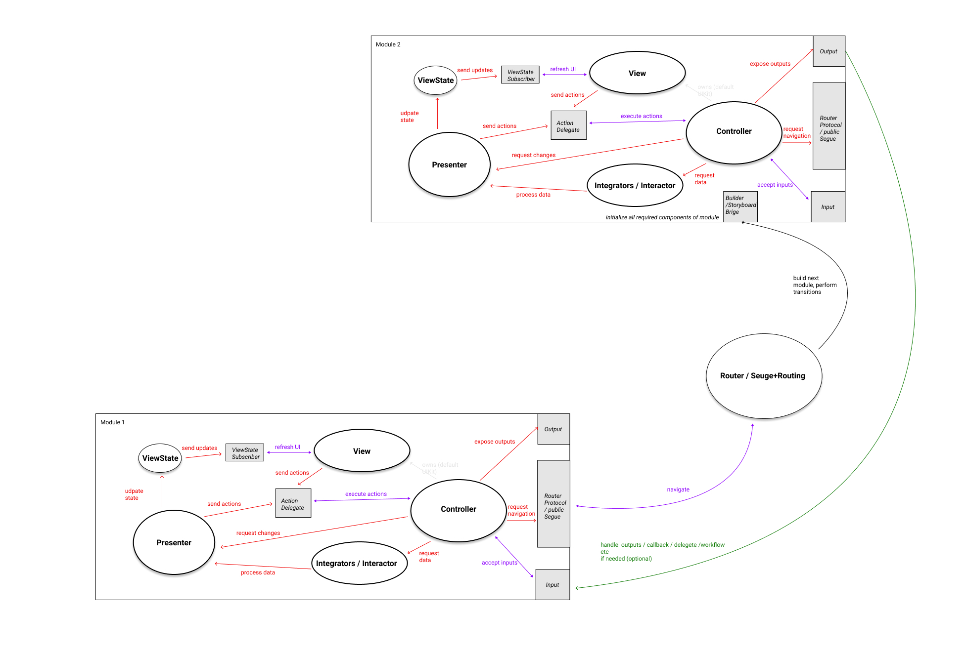
A mobile iOS app architechture which follows clean design & can symbiosis with UIStoryboard Segue.
pod 'ModuleX'github "congncif/ModuleX"
NGUYEN CHI CONG, congnc.if@gmail.com
ModuleX is available under the MIT license. See the LICENSE file for more info.
